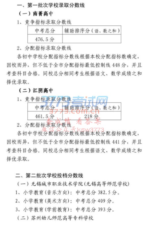
2018江阴中考录取分数线

更新时间:2018-7-9 14:01:29

2018年江阴各批次高中录取分数线全部出炉!

 


随着第四批次中招录取分数线的出炉
2018年江阴各批次高中录取分数线
终于都出来了!

跟着小编回顾
今年江阴中考最低控制分数线

公办普通高中
中职与普通本科“3+4”分段培养
最低控制线:386分
五年制高职
最低控制线:344.5分

 无锡

无锡

无锡

无锡

2018江阴中考录取分数线

无锡中考

中考信息不断变化,精英中考网www.91post.com提供的中考资讯、成绩查询、分数线信息仅供参考,具体以相关教育部门的信息为准!

Copyright 版权所有

精英中考网 粤ICP备14029008号-1